来源:金融八卦女频道

  喜马拉雅山脉的雪线不会因人类的营销狂欢而改变,但品牌形象却可能在一夜之间崩塌。近年来,始祖鸟多次陷入“有害物质”争议和“产品质量”风波。在黑猫投诉平台上,与“始祖鸟”相关的投诉累计已达3000余条。

  编辑 | 墨墨

  综合自丨极目新闻、中国新闻周刊、每日经济新闻等

  · · ·

  今日早间开盘,港股安踏体育大跌逾4%。

始祖鸟“炸山”烟花秀翻车:3亿中产破防,安踏没了百亿

  安踏股价开盘大跌,背后是一场正在持续发酵的品牌危机。

  旗下高端户外品牌始祖鸟9月19日在喜马拉雅山脉江孜县热龙乡举办的《升龙》烟花秀,艺术家蔡国强用火药爆破在山脊点燃的三幕 "升龙" 景观,本想成为品牌致敬自然的艺术宣言,却在短短 48 小时内迎来了营销的反噬。

  "3000 年才能形成 1 厘米的高原土壤,怎能经得起烟花的轰炸?" 网友的质问不仅让始祖鸟成为焦点,更将母公司安踏集团拖入了信任危机的漩涡。

  1.

  /始祖鸟道歉信内外双标,

  两个月前刚换帅/

  “在喜马拉雅山脉点燃大型烟花,不顾喜马拉雅山脉脆弱的生态屏障,对当地产生环境污染。”

  在多名网友发帖质疑后,始祖鸟删除了所有《升龙》相关宣传物料。

  随后,西藏日喀则市网信办官方账号“云端珠峰”就此事发布情况通报称,已成立调查组第一时间赶赴现场核查,后续将根据调查结果依法依规处理。

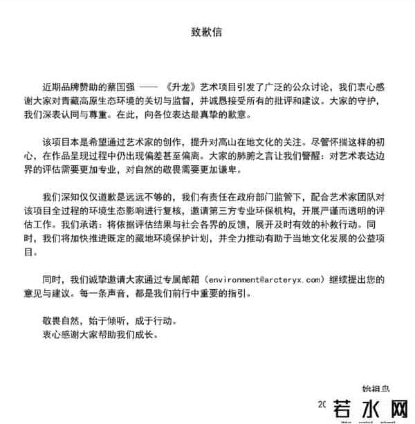
  通报发布后,蔡国强工作室与始祖鸟品牌相继发声致歉,表示将主动配合第三方机构及相关部门,针对此次烟花秀对当地自然生态造成的影响进行多方面评估,尽全力采取补救恢复措施。

  同日,始祖鸟在海外社交媒体平台也发了英文致歉信,不过内容与国内版本有差异。相关话题登上热搜。

  国内版道歉信中,始祖鸟表示,在对艺术表达边界评估要更专业、对自然要更谦卑,承诺在政府监管下,配合团队复核项目生态影响,邀第三方评估并依结果补救,同时推进藏地环保计划与文化公益项目。

始祖鸟“炸山”烟花秀翻车:3亿中产破防,安踏没了百亿

  海外版称,对青藏高原烟花表演深感遗憾,此行为与品牌环保价值观及期望不符,郑重致歉。同时,还提到“正与相关艺术家和中国团队沟通,调整工作方式避免类似情况”。

始祖鸟“炸山”烟花秀翻车:3亿中产破防,安踏没了百亿

  部分网友质疑,始祖鸟的致歉“不够诚恳”“内外有别”,海外版提到的“与中国团队沟通调整工作方式”有“甩锅”的嫌疑。

  这场危机暴露出的品牌管理问题,或许能从两个月前的管理层变动中找到线索。

  今年7月,安踏对新收购的户外品牌狼爪(Jack Wolfskin)进行了一项关键人事任命,将曾成功带领始祖鸟在大中华区取得巨大业绩增长的姚剑(John Yao),调任为狼爪的品牌总裁。

  据亚玛芬体育(始祖鸟母公司)官网,今年6月的一份新闻稿显示,Jeffery Ma(马磊)被任命为大中华区总裁,并于2025年7月1日起加入Amer Sports(亚玛芬体育)全球领导团队,接替现任大中华区总裁姚剑。

始祖鸟“炸山”烟花秀翻车:3亿中产破防,安踏没了百亿

  图片来源:亚玛芬体育官网截图

  亚玛芬体育对姚剑给予了高度评价。亚玛芬体育称:“在他的带领下,亚玛芬体育大中华区业务和组织从一个微小的起点发展成为市场领先的运动用品公司之一,这是了不起的成就。”

  值得一提的是,除了大中华区总裁变化之外,亚玛芬体育近期还存在其他的高管变动。

  亚玛芬体育的旗下品牌Wilson总裁兼首席执行官Joe Dudy决定于2025年8月31日正式卸任,接替者系亚玛芬体育的首席财务官Andrew Page。

  2.

  / 网友涌入安踏评论区,

  户外博主集体抵制始祖鸟/

  众所周知,始祖鸟是安踏集团2019年收购的亚玛芬体育旗下核心品牌,而丁世忠作为安踏集团创始人、董事会主席,是这一收购的主导者,也是集团战略的核心决策人。此前,丁世忠多次强调要“长期主义”。

始祖鸟“炸山”烟花秀翻车:3亿中产破防,安踏没了百亿

  安踏集团品牌信息

  因而,此次烟花秀争议也蔓延至安踏集团,大量网友涌入安踏多个社交平台留言,要求其就此事作出回应。

始祖鸟“炸山”烟花秀翻车:3亿中产破防,安踏没了百亿

  安踏集团官方微博则是开启了一键防护,已设置关注及评论限制,用户无法关注或评论其以往发布内容;其抖音账号多条高评视频也被隐藏。截至目前,安踏集团尚未公开表态。

始祖鸟“炸山”烟花秀翻车:3亿中产破防,安踏没了百亿

  安踏集团社交账号开启防护模式

  据极目新闻报道,记者就此事致电安踏官方客服,对方回应称:“您所咨询的问题目前不在客服掌握范围内,我们主要负责解决安踏集团旗下安踏品牌相关问题。”记者尝试联系安踏集团,但电话始终未能接通。

  9月22日凌晨,《我的阿勒泰》作者李娟发文谴责喜马拉雅“升龙”烟花事件:

始祖鸟“炸山”烟花秀翻车:3亿中产破防,安踏没了百亿

  21日,多名户外博主发声对始祖鸟品牌进行控诉,称该事件已经完全背离户外品牌应传达的“自然无痕”理念,并表示“热爱户外,就是不买始祖鸟”,不会再对该品牌进行消费购买。

始祖鸟“炸山”烟花秀翻车:3亿中产破防,安踏没了百亿

始祖鸟“炸山”烟花秀翻车:3亿中产破防,安踏没了百亿

始祖鸟“炸山”烟花秀翻车:3亿中产破防,安踏没了百亿

  其中,博主@游川 放弃了原本和始祖鸟品牌的商务合作,表达自己“尊重自然、与环境和谐共处”的创作理念。

始祖鸟“炸山”烟花秀翻车:3亿中产破防,安踏没了百亿

  业内人士认为,高原烟花秀的出现,不仅将始祖鸟拉到了一个极低的档次,更违背了丁世忠的初衷。始祖鸟确实忽视了户外品牌的核心是“与自然共生”的信仰。对比Patagonia(将1%销售额投入环保),始祖鸟的环保承诺更像一种营销行为。

  尽管过去几年,通过一系列并购以及品牌内生增长,安踏如今已经成为中国规模最大的户外和运动集团,但这种低级品牌事故的发生,暴露了安踏集团对户外运动的精神内核和品牌灵魂仍然是惊人的无知。

  3.

  / 生态资源没有撤销键,

  品牌信任同样如此 /

  1989年,始祖鸟创立于加拿大,本以专业户外装备起家,凭借高性能产品与对户外环境的尊重,在核心户外爱好者群体中建立起“敬畏自然”的价值观。

  早年,通过冰川保护项目、旧衣回收、无痕户外倡导等行动,始祖鸟与自然保护深度绑定,塑造出守护自然的正面形象。近些年,在中国市场,其所举办的“山地课堂”等专业性活动,也都可圈可点。

  对于此次烟花秀对“生态破坏风险”的质疑,主办方回应称,使用的烟花彩色粉均为生物可降解材料,排放符合环保标准,且燃放等级为最低风险,此外还制定了预防、监测和恢复的全链条方案,包括转移牲畜、引导小型动物离开以及燃放后的清洁等措施。

  但大家都知道,青藏高原是我国重要的生态安全屏障,其生态系统具有完整性、稳定性与脆弱性的特点,任何人类活动都必须以“最小干扰”为前提。青藏高原生态保护法规定,禁止破坏自然景观和草原植被、猎捕和采集野生动植物。

  始祖鸟的案例,让人们看到大公司标榜的品牌理念与实际行动之间的脱节。

  一个月前,始祖鸟母公司亚玛芬发布了二季度财报,报告期内,亚玛芬收入同比增长23%至12.36亿美元;其中,大中华区收入同比增长42%至4.10亿美元。同期,亚玛芬净利润为1820万美元,上年同期净亏损370万美元。

  不过,亚玛芬能在二季度盈利,与其当期收到1900万美元的政府补助有关。如果扣掉这一补贴,其在当季依然没能扭亏为盈。

  而作为母公司的现金奶牛,始祖鸟为亚玛芬提供的增长支撑,已经不复从前。截至今年上半年,始祖鸟所在的亚玛芬技术服装部门收入同比增速,已经连续三年下滑。

  近年来,始祖鸟多次陷入“有害物质”争议和“产品质量”风波。在黑猫投诉平台上,与“始祖鸟”相关的投诉累计已达3000余条。

  喜马拉雅山脉的雪线不会因人类的营销狂欢而改变,但品牌形象却可能在一夜之间崩塌。

  那些需要 3000 年才能形成的土壤,那些需要数十年才能恢复的植被,那些对声光敏感的高原生灵,都在无声地拷问着每个企业的责任底线。

  当 "致敬自然" 沦为商业噱头,当 "环保承诺" 变成公关话术,再高端的品牌也终将失去用户的信任。