8月17日下午,中国作家协会公示2022年会员发展名单,拟发展会员994人。其中,著名作家贾平凹之女贾浅浅在拟发展会员名单中,因其部分作品被指文学水平不高引发网友争议,质疑中国作协的会员入选标准。
23日下午,中国作协创作联络部会员工作处工作人员告诉红星新闻记者,包括贾浅浅在内的944名拟发展会员,均是按照程序进行评审上报。对于网友质疑的问题,将会记录核实。
“公示结束之后,我们将会把公示期收到的情况,以及核实的情况再次上报到书记处,书记处开会确认之后才会公布(正式)名单,一般就是在几天内。”该工作人员称。
红星新闻记者使用邮件试图与贾浅浅取得联系,但截至发稿时仍未获对方回应。

↑贾浅浅,图据西北大学官网
想要成为中国作协会员,必须由本人提出申请
中国作协发布的公示材料显示,中国作家协会2022年会员发展工作,自2021年12月底启动以来,共收到2875份申请,经审核确认,符合申请条件的申请者共2211人。在征求各团体会员意见和咨询各文学门类专家意见的基础上,中国作家协会书记处于8月16日进行审议并投票,拟发展会员994人……
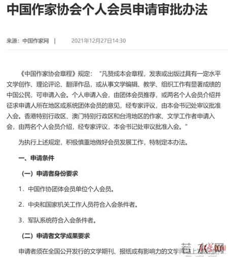
前述工作人员向红星新闻记者确认,想要成为中国作协会员,必须由本人提出申请。而“征求各团体会员意见”即中国作协向各省作协和行业作协征求意见,“咨询各门类专家意见”则是由中国作协组织专家评审会对申请者个人及作品进行评审,申请者的作品包括出版的书籍及发表的作品,“具体流程可参考《中国作家协会个人会员申请审批办法》(以下简称办法)。”
红星新闻记者注意到,根据《办法》,申请者身份要求是:1.中国作协团体会员单位个人会员;2.中央和国家机关工作人员符合入会条件者;3.军队系统符合入会条件者。且申请者须在全国公开发行的文学期刊、报纸或有影响力的文学网站上发表过一定数量和质量的文学作品,有在中国大陆公开出版的独立创作的文学作品,“作品不少于15万字,诗歌按10行1000字记”。
《办法》显示,对于主要从事文学组织工作的申请者,应在职在岗,并具备下列条件之一:(1)在省级作协、文联担任主要领导职务;(2)在地市级或区县级作协、文联担任主要领导职务5年以上,对促进当地文学事业发展有一定贡献;(3)在中国作协团体会员单位专职从事文学组织工作8年以上,成绩突出。
《办法》还提到,“若申请者同时具有一定水平的文学创作成果,可适当放宽年限的要求。” “申请者特别优秀或工作特别需要的,可以适当放宽上述对文学成果的要求。”

↑中国作家协会个人会员申请审批办法

↑中国作家协会2022年会员发展公示,贾浅浅位列其中
贾浅浅多篇论文及课题项目与其父亲的作品研究相关
公开资料显示,贾浅浅出生于1979年11月,现为西北大学文学院副教授,现当代文学专业在读博士,著名作家贾平凹之女。2018年初,贾浅浅出版个人自选诗集《第一百个夜晚》。2020年3月,出版诗歌集《椰子里的内陆湖》。
据西北大学官网的师资介绍,其近年来个人的主要科研成果中有多篇论文及课题项目与其父亲的作品研究相关。另曾获陕西省青年文学奖,诗歌奖。
关于对贾浅浅的质疑,2021年初,一篇名为《唐小林:贾浅浅爆红,突显诗坛乱象》的文章爆红,作者唐小林批评贾浅浅诗歌是“回车键分行写作”,“这种白开水似的‘浅浅体’诗歌,最显著的特点就是把无聊当有趣,把废话分成行——仿佛是一路狂按回车键的产物”,由此引发网友对贾浅浅本人的质疑。
但也有声音认为,对于诗歌,可以有很多主观的评价标准,但评价标准宜“就诗论诗”,不要先因身份而预设立场,如果只是摘取诗歌中的片段和字词加以非议,更像是“为黑而黑”。

↑贾浅浅个人履历及作品,图据西北大学官网
湖北日报客户端,关注湖北及天下大事,不仅为用户推送权威的政策解读、新鲜的热点资讯、实用的便民信息,还推出了掌上读报、报料、学习、在线互动等系列特色功能。
本文标题:贾平凹之女拟入作协,贾平凹之女贾浅浅拟入中国作协引争议,作协回应
本文链接:http://www.hniuzsjy.cn/cxzt/caiku/249748.html
