各位家长注意啦!2025-2026学年六年级上册语文期末真题重组卷新鲜出炉,这份卷子汇聚了天津红桥、河西、蓟州等多个区的期末原题,堪称考前必刷的“黄金卷”!
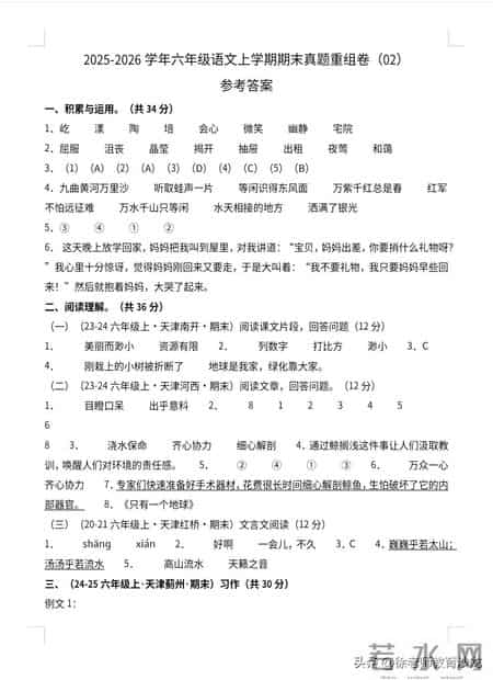
试卷结构贴合统考:第一部分“积累与运用”考查拼音写字、形近字组词、成语辨析、古诗文默写等基础,还特别加入了“不用‘说’字表达说话”的情景题,精准对标部编版教材的高频考点。“阅读理解”包含课内现代文、环保主题阅读和文言文《伯牙鼓琴》,既能巩固课本知识,又能提升课外拓展能力。最后的“习作”从“甜、乐、泪、悔”中选一字写作,引导孩子围绕中心选材,写出真情实感。
这套卷子不仅能帮孩子精准查漏补缺,还能提前适应统考难度,建议家长赶紧给孩子安排起来,期末冲刺就靠它了!











