声明:本站所有文章资源内容,如无特殊说明或标注,均为采集网络资源。如若本站内容侵犯了原著者的合法权益,可联系本站删除。
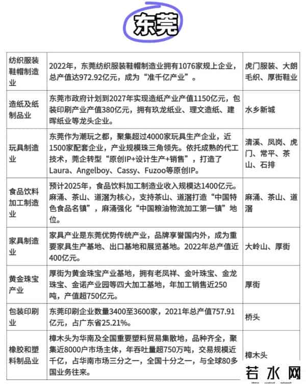
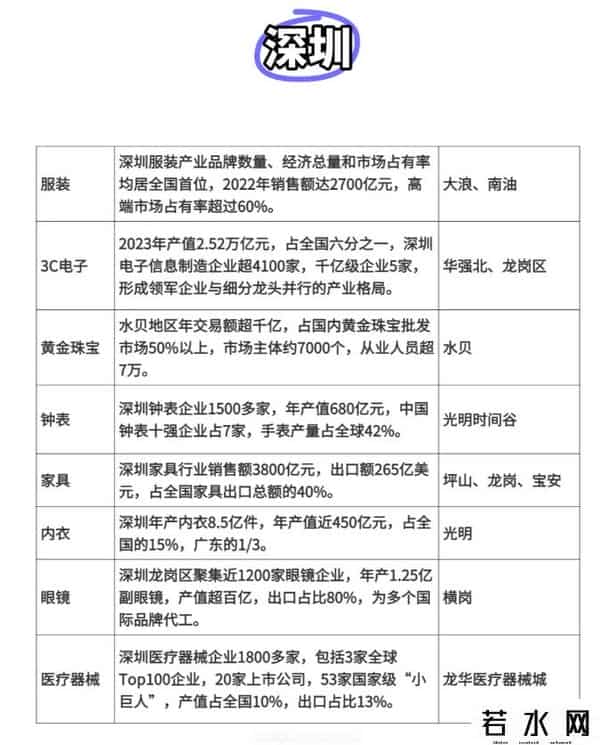
广东跨境产业带,一次性说清楚了
2025-10-01
收评(9.29):券商大涨!!
2025年区域创新能力排名!苏粤京断档第一!
盘活资产挖潜增效 兰州能投集团城市服务板块发展稳步迈进
并购重组概念飙了!有股已翻倍,8家公司值得盯?先看这层逻辑
觉得文章有用就打赏一下吧