教学设计的重要性
尊重教育规律,珍爱学生的课堂时间
提高学习兴趣,彰显学习者的主体地位
优化教学过程,沟通教学理论和教学实践
达成教学效果,实现学生学习的优质高效
教学设计的基本要求
一、什么是教学设计
教学设计 (Instructional Design ,简称ID),教育技术学术语,又称”教学系统设计”,简称”设计”。
教学设计是在20世纪60年代以来逐渐形成和发展起来的。一般认为,教学设计主要是运用系统方法,将学习理论与教学理论的原理转换成对教学目标、教学内容、教学方法和教学策略、教学评价等环节进行具体计划、创设教与学的系统“过程”或“程序”,以促进学习者的学习。

教学设计是教学活动的内在要求,是一项系统的工程,具有一般的模式与流程。一般来说,完整的教学设计过程包括以下组成部分:

二、教学设计的基本内容
01
(一)教学目标分析
分析教学需求,确定教学目标教学目标是指教学活动实施的方向和预期达成的结果,是一切教学活动的出发点和最终归宿。
教学目标的确定主要是依据社会需要、学生特征及具体学科学习内容三方面因素决定。
什么是教学目标?
教学目标是指希望通过教学过程,使学生在思维、情感和行为上发生改变的明确阐述。
教学目标是教学活动的导向,也是学习评价的依据。
教学目标的分析设计
教学目标分析设计

01 学科学习内容分类

02 学习单元知识点划分

03 三维层次模型


02(二)学习者特征分析为了能设计出对学者最合适的教学,应尽可能了解学习者各方面的特征,如认知特点,学习起点水平,学习兴趣、学习风格、个性特征等。学习者特征分析重在了解对教学设计产生直接、重要影响的因素,一般包括学习者的认知能力(水平)、初始知识能力、对所学内容的学习动机和态度、学习风格等。
03
(三)教学活动设计
01 加涅教学事件排序

02 生成与预设的教学活动
课堂的教学活动是动态的、变化的。课堂的教学活动设计需要考虑“预设”和“生成”两类活动;生成与预设是一对矛盾统一体,高水平课堂是高水平预设与精彩生成的结合。
03 教学活动设计案例

04
(四)教学环境和资源设计
01 媒体选择
根据教学内容和教学目标的要求,选择存贮和传递相应教学信息,并能直接到介入教学活动过程中的载体。可根据媒体决策模型选择合适的教学媒体。

媒体最优选择的决策模型
02 教学课件整合
根据教学目标与教学策略设计,采用编辑工具,实现素材的整合;课堂中常见的教学课件 a.PowerPoint/Flash多媒体教学课件 b.主题探究式教学课件
c.主题教学资源库 d.微课视频等等
05
(五)教学评价设计
教学评价指的是以教学目标为依据,制定科学的标准,运用一切有效的技术手段,对教学活动过程及其结果进行测定、衡量,并给以价值判断的过程。常用的评价类型:诊断性评价形成性评价总结性评价
01 教学评价的分类
诊断性评价:指在某项教学活动开始之前对学生的知识、技能以及情感等状况进行的预测。
形成性评价:指在某项教学活动过程中,为能更好地达到教学目标的要求、取得更佳的效果而不断进行的评价。
总结性评价:指在教学活动告一段落后,为了解教学活动的最终效果而进行的评价。
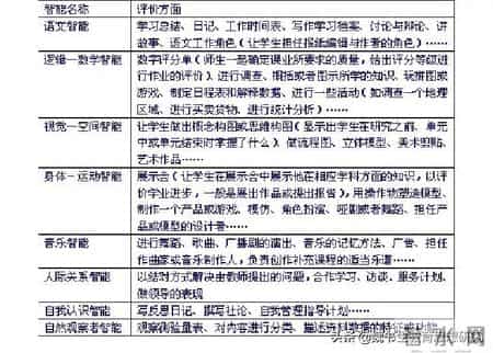
基于多元智能的评价

02 教学评价的设计

#教育听我说#