据中央纪委监察部网站“纪律审查”栏目2017年4月1日至6月30日公布的数据,现对我国2017年第二季度暨上半年反腐形势进行总结,分析如下。
一、新查处腐败人数:月均超30人

表1. 2017年二季度查处的腐败人数统计。资料来源:中央纪委监察部网站
从表1可以看出,2017年二季度共计新查处92人(这一数字比2016年二季度的93人减少1人,比2017年一季度的62人增加了30人),月均30.67人(这一数字比2016年二季度的31人略下降,比2017年一季度的20.67大幅增加)。其中党政机关占65人,国企19人,其他8人;其他8人中,高校4人,广播电视台3人,工商联1人。2017年上半年共计查处154人,这一数字较2016年上半年的161人减少7人。
二、腐败人数区域分布:西部地区查处最多

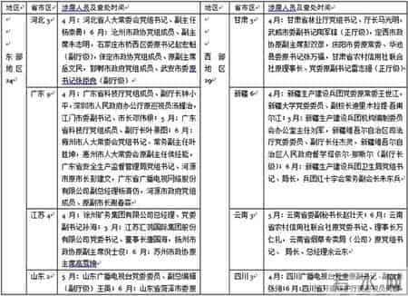
表2. 2017年二季度查处的腐败人数区域分布统计。资料来源:中央纪委监察部网站
从表2可以看出,2017年二季度查处腐败人数,东部10省(直辖市)占24人,平均每省2.4人;中部6省占21人,平均每省3.5人;西部12省(直辖市、自治区)占29人,平均每省2.42人;东北三省占13人,平均每省4.33人。其中二季度广东省查处人数最多,为9人(2016年二季度查处人数最多的是河南省,为13人);其次,湖北省、湖南省、新疆自治区各查处6人。
除了央企2人及中央国家机关3人外,大陆地区31个省(直辖市、自治区)二季度共查处87人,二季度平均每个省查处2.81人。从平均查处腐败的人数来看,东北三省与中部地区腐败较为严重。
三、省部级官员腐败:二季度共6人

表3. 2017年二季度查处的省部级官员。资料来源:中央纪委监察部网站
从统计数据来看,2017年二季度共查处省部级官员7人(月均2人),这一数字较2016年二季度的7人持平,较2017年第一季的5人增加2人;其中4月份4人,5月份2人,6月份1人。2017年上半年共计查处12名省部级官员,比2016年上半年的16人减少4人。
四、党纪处分:70人受到处分




表4. 2017年二季度查处的官员及其分布。资料来源:中央纪委监察部网站
根据数据来看,2017年二季度中央纪委监察部网站还公布了对70人的党纪处分结果。这一数字比一季度的63人增加了7人;其中4月份14人,5月份30人,6月份26人。2017年上半年共计公布党纪处分结果133人。2016年上半年公布党纪处分共计114人,其中二季度56人。
受党纪处分的人员一部分是前期已经查处的腐败,一部分是仅受到纪律处分的。初步处分结果主要包括开除党籍、开除公职、记过、记大过、警告、收缴其违纪所得、通报批评、降职、降低或取消退休待遇、取消人大代表资格、将其涉嫌犯罪问题及线索与所涉款物移送司法机关依法处理等。受党纪处分的人员一般都受到了上述两项及以上处分。