增资扩股协议书,增资扩股协议的性质
时间:2026-02-15
作者:佚名
来源:网络

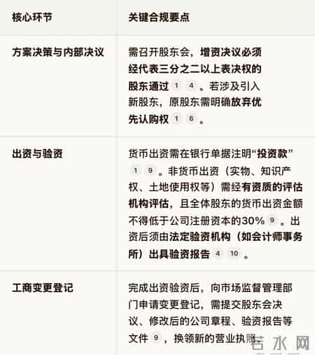
增资扩股是企业发展中的重要资本运作方式,合规操作至关重要。下面这个表格汇总了核心环节与关键合规要点,帮助您快速把握整体框架。

基本原则与常见风险
进行增资扩股时,请牢记以下原则以规避风险:
- 真实性原则:出资必须真实、充足。严禁虚假出资(例如,高估非货币资产价值)和抽逃出资(验资后将资金转走),否则股东需在出资不足范围内对公司债务承担补充赔偿责任,并可能面临行政处罚。
- 公平性原则:增资定价应公允。大股东不得滥用资本多数决通过不公平的增资方案,损害小股东权益,此类决议可能被认定为无效。
- 程序正当原则:必须严格履行法定程序。无论是股东会决议,还是国有资产评估备案、产权公开交易等特殊程序,每一步都要留下清晰、完整的书面记录,确保有据可查。
特殊企业类型的特别规定
如果您的企业属于以下类型,还需遵守特别规定:
- 国有企业:增资扩股行为需严格遵守国有资产监管法规。通常,必须通过产权交易机构公开进行,信息公告期一般不少于20个工作日。方案需经过严格的内部决策和国资监管机构批准。
- 特定行业公司(如小额贷款公司):通常有额外的准入和运营要求。例如,可能要求开业经营满一定期限(如一年)、符合审慎经营规则,并需报经地方金融监管部门核准。
增资扩股协议与股东会决议
一份内容完备的增资扩股协议是保障交易成功的基石。协议应明确:投资额度、出资方式与期限、新增资本的作价依据、增资后的股权结构、公司治理安排(如董事会席位调整)、交割条件、违约责任等。
股东会决议是增资扩股的起点和法律依据。决议中应清晰载明:增资的总金额、新老股东的认缴明细、放弃优先认购权的声明(如适用)、以及相应修改公司章程的決定。
希望以上信息能帮助您规划增资扩股路径。如果您在操作中遇到更具体的问题,例如特定出资方式的评估或国有资产的具体流程,欢迎随时提出。
本文标题:增资扩股协议书,增资扩股协议的性质
本文链接:http://www.hniuzsjy.cn/wenfeng/88501.html
声明:本站所有文章资源内容,如无特殊说明或标注,均为采集网络资源。如若本站内容侵犯了原著者的合法权益,可联系本站删除。