产品经理职业规划全指南:从新手到行业大牛

时间:2026-02-14 作者:佚名 来源:网络

  在当今快速变化的职场环境中,无论是初入职场的新人还是资深从业者,都需要一份清晰的职业规划来指引方向。本文为产品经理提供了一份全面的职业规划指南,从行业与岗位选择、能力进阶路径、晋升决策到职场心法,全方位剖析了如何在产品领域实现从新手到行业大牛的转变。

  产品经理职业规划全指南:从新手到行业大牛

  在《远见》一书中,作者指出,在全球范围内,58%的人渴望获得一份更理想的工作和职业,而在21至35岁的人群中,这个比例高达64%。

  我们的职业生涯,通常需要持续40年左右。无论你是初入职场的新人,还是工作多年的老手,花点时间,思考和梳理一下自己的职业规划,对我们的职业发展极为有益。能让我们在职场上更加从容不迫。

  本文将从以下5个方面展开:「行业与岗位篇:10 大新兴赛道与高潜产品岗」、「能力进阶篇:从产品新手到资深专家成长路径」、「晋升决策篇:从产品经理到总监的路径选择」、「职业心法篇:6 条职场感悟助你少走弯路」、「总结回顾」。

一、行业与岗位篇: 10 大新兴赛道与高潜产品岗

  我们职业生涯并非只有一份工作,很多人一生会经历多个行业和不同的岗位。作为产品经理,在制定职业规划时,需要问一问自己是否擅长、热爱目前的工作,以及所在行业是否有发展前景。

  在做职业规划时,要清楚地认识到,我们大概率会面临换跳槽、换岗,甚至换行业等选择,每一次选择都要谨慎对待,要思考这份工作遇到的问题下次是否还会碰到。接下来的新工作,是否能发挥自己的优势,是否对自己职业生涯有正向帮助和积累,未来是否能持续深耕下去,在这个领域有所建树。

  俗话说“男怕入错行,女怕嫁错郎”,我们做职业规划时,选择一个有发展前景的行业至关重要。

  接下来,将介绍10个新兴行业和10个有前景的产品岗。我们在做职业规划,以及面临职场选择、决策时,优先考虑这些行业和岗位,将有助于我们更好地实现职业发展目标

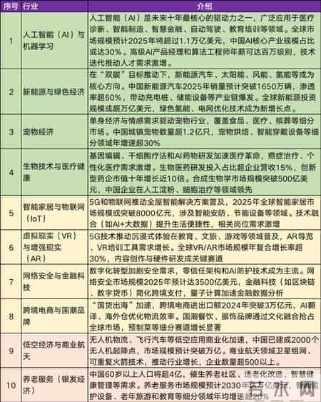
(1)10个新兴行业

  产品经理职业规划全指南:从新手到行业大牛

  以上10个行业,是当前和未来一段时间内有较大发展前景的领域。在做职业规划和找工作机会时,优先关注这些领域。

  其中AI、新能源、宠物经济这几个领域,在未来5-10年,甚至更长时间都将处于高速发展阶段。

  物联网(IoT)、VR/AR、网络安全、跨境电商等行业,在过去几年已经保持了较高速的增长,目前仍处于快速发展阶段,未来市场空间仍然巨大。

  低空经济、养老服务等领域,目前处于市场探索阶段,还远未达到市场饱和。低空经济市场未来可能实现指数级增长,养老服务在2030年及之后,市场空间将会非常广阔。

  在对进行职业规划和转型时,如果有机会,应尽量往这些新兴行业靠拢。要知道,任何一个行业都有其发展周期,从初创期、成长期到成熟期,最后进入衰退期。如果我们进入的是处于成熟期甚至衰退期的行业,发展空间相对较小;而选择处于初创期、成长期的行业,未来的发展机会和空间就会更大。

(2)10个新兴产品岗位

  产品经理职业规划全指南:从新手到行业大牛

  以上10个产品岗位,属于新兴和热门行业的产品岗,由于所在行业正处于初创期和成长期,这些岗位在未来很长一段时间内,都将是有前景的岗位,值得深耕下去。

  其中AI产品和新能源产品,属于热门产品方向,尤其是AI产品,未来几乎所有的行业和公司,都将需要AI产品来提升效率和竞争力。

  物联网(IoT)产品、VR/AR产品、网络安全产品、跨境电商产品、云计算产品,过去虽然有一定的发展,但是当前和未来仍处在上升阶段,具有广阔的发展空间。

  银发经济产品、区块链金融产品,属于未来朝阳产业,未来5-10年之后,随着老龄化加剧和数字货币的发展,将迎来新的高速增长点。

  如果目前没有上述行业和产品相关经验,可以通过多种方式来积累。例如,平时多学习相关知识,关注行业动态,参加相关的培训课程等。

  如果所在公司是传统行业,也可以寻找内部转岗的机会。比如在传统电商公司,可以尝试转岗到AI产品相关岗位,利用公司的资源和平台,逐步积累经验,实现职业转型。

  总而言之,我们在做职业规划时,一定要站在未来看现在,选择符合市场发展趋势的行业和领域。很多时候,抬头看路,明确方向,比埋头苦干更重要。

  选择一个有潜力的行业和岗位,可以让我们在职业生涯中走得更从容。职业规划需要顺应市场发展的趋势,才能更好地实现个人的职业目标。

二、能力进阶篇:从产品新手到资深专家成长路径

  在我们的职业发展过程中,我们通常有两条路径可供选择:一是走专家路线;二是走管理路线。本章重点探讨如何成为产品专家,以及在这个过程中需要掌握哪些专业技能。

  我们将产品新手到产品行业大牛的成长过程,划分为5个级别,分别是产品助理、产品经理、高级产品经理、产品专家和资深产品专家。各个阶段对应的能力要求,如下图所示:

  产品经理职业规划全指南:从新手到行业大牛(1)产品助理

  产品助理主要面向实习生,以及0-2年的产品新人。他们主要负责需求收集、文档整理、竞品分析及协助产品经理推进工作。同时需要基本的沟通能力、执行力和基础工具使用能力。

  这个阶段,产品助理需要学会如何进行用户调研及分析,能够撰写产品需求文档(PRD)。学习能力在这个阶段尤为重要,要充分利用业余时间去学习、研究,比如可以多浏览人人都是产品经理、虎嗅、36氪等专业平台,获取行业最新资讯和知识。

  在产品助理阶段,不需要有太多创意和想法,最重要的是落地执行,将工作任务不折不扣、保质保量按时完成。通过这个阶段的积累,为后续的职业发展打下坚实的基础。

(2)产品经理

  产品经理主要职责是负责产品线某几个模块的设计和落地。需要独立负责产品或模块的全生命周期管理,包括需求分析、原型设计、项目管理等。产品经理需要市场洞察、项目管理和跨部门协作等方面能力。一般要求有3-5年的工作经验,下一步可晋升为高级产品经理。

  在专业技能方面,产品经理在产品助理的基础上,需要开始培养商业思维,要懂一定的技术知识,能够进行跨团队沟通协作。同时,在竞品分析和行业认识上,要比产品助理有更高的要求。

  这个阶段,容易陷入“功能产品”陷阱,成为功能型产品经理,这类产品往往只关注产品的功能实现,缺乏商业思维和产品策略的能力,无法从全局和更高维度考虑问题。因此,产品经理需要持续保持学习的热情,不断提升自己的能力,努力朝着高级产品和产品专家的方向发展。

(3)高级产品经理

  高级产品经理的主要职责是负责完成一个或者多条产品线的设计和落地。需要负责复杂产品或战略级项目,带领团队成员,制定产品路线图。并且需要具备行业深度分析、商业思维和团队管理能力。通常需要5-8年的工作经验,发展方向包括走专家路线成为产品专家,或者走管理路线成为产品总监。

  与产品经理相比,高级产品经理需要具备更全面的能力,包括商务沟通、运营管理、项目管理等方面的能力。同时,他们需要承担团队OKR指标,对产品的用户满意度、成本和收益等关键指标负责。

  高级产品阶段,需要实现从“做功能”到“定规则”的思维转变,不能陷入具体的产品设计和功能实现中,要适当地让自己从具体的事物中抽出来,开始培养战略思维、策略思维、全局思维,从更高层面思考产品的规划和发展方向。

(4)产品专家

  产品专家的主要职责是负责一条或者多条产品规划,对产品线有综合统筹和创新能力要求。产品专家需要在特定领域(如物流、AI、IoT、医疗等)有深厚积累,能解决复杂问题,并推动产品创新。需要具备技术理解力和前瞻性思维,通常需要8年以上的工作经验。

  产品专家是垂直领域权威,负责解决公司级、甚至行业级的难题,并能够整合上下游资源,推动创新产品业务孵化。

  产品专家的成长是“深度×广度×时间”的综合结果。建议每半年进行一次能力自评,根据自评结果动态调整学习重心,避免过度聚焦技术细节,确保自己在专业领域保持领先地位。

(5)资深产品专家

  资深产品专家参与行业标准讨论和制定,确定产品战略方向,操盘大型产品矩阵,兼具资本运作与政策研判能力,通常担任企业CPO(首席产品官)或CTO(首席技术官)级别的决策角色。

  资深产品专家负责跨部门协作和行业生态建设。需要具备战略眼光和资源整合能力,工作经验一般在10年以上。发展方向为高管或创业。

  资深产品专家,需要对产品的未来发展进行预判,并对产品产期投入和公司效益进行平衡,成为产品领域问题的终结者。

  总之,产品能力进阶的之旅是没有止境的,需要始终保持学习的心态。可以说,任何人只要专注于一个领域,加上正确的刻意练习方法,5年可以成为专家,10年可以成为权威,15年就可以世界顶尖。

  也就是说,只要你能在一个特定领域,投入7300个小时(每天投入4个小时计算,下同),就能成为专家;投入14600个小时,就能成为权威;而投入21900个小时,就可以成为世界顶尖。如果你只投入三分钟,就什么都不是。

三、晋升决策篇:从产品经理到总监的路径选择

  大多数人走在错误的职业道路上,他们将过多的注意力放在近在眼前的下一步上,而不是整条路径。他们大都将职业生涯当成一场短跑比赛,而事实上,这是一场长达40 年的马拉松。他们更关心下周二的升职加薪,而不是在真正重要的时候,也就是四五十岁时拥有更好的选择和机会。

  许多人为自己的职业生涯困惑不已,不断寻求建议却得不到答案。很多人漫无目的地四处跳槽,或停留在意义不大的岗位上,似乎无法摆脱这样的恶性循环。他们迫切需要一份清晰的职业规划来指引方向。

  在我们的职业生涯中,从产品新手到行业大牛、产品管理层,主要有两种方式:一是在一个公司深耕下去,伴随着公司的发展,个人能力和职务也得到提升;二是不断跳槽换工作,通过跳槽实现职务的晋升和个人的成长。

  这两种方案并没有绝对的好坏和对错之分。在我看来,更好的方式是选择一个有前景的行业,找一家有发展潜力的公司深耕下去,通过内部晋升,而不是频繁跳槽的方式成为产品管理层。

  通过不断跳槽的方式实现晋升,通常有一定的运气和机遇成分,如果晋升来得容易,往往失去也容易。

  在职场中,跳槽的原因,通常是因为我们遇到了瓶颈和问题。然而,你会发现很多问题会重复出现。如果你在A公司的问题没有解决,在B公司大概率还会遇到类似问题。

  因此,不要幻想一份工作轻轻松松就能成功,不要期望一份工作没有压力和挑战。所有的工作都会有困难和挑战,关键是要以积极的心态去面对、接纳并解决问题。

  当然,要想成为产品大牛,成为产品总监,我们需要对自己的职业生涯有清晰的规划,并且要设定关键时间节点和里程碑。比如,明确未来3年自己要达到什么水平,具体到每年、每半年、每月、每周自己要完成哪些阶段性的任务和目标。

  要想职业生涯走得更远,就要养成反思和总结的习惯,不断精进自己的能力;要保持阅读的习惯,多读专业相关的书籍,不断充实自己;需要对自己的知识进行梳理,构建自己的知识库和知识地图;还要培养商业化思维,从商业角度思考产品和业务的发展。

  如果我们想成为行业大牛,除了上面提到的行业、岗位、能力要求外,最重要的是落地执行,并结合刻意练习。

  刻意练习是通过一系列有目的、有计划、有反馈的练习来提高技能的方法。需要一套完善的训练方法,导师的监督,脱离舒适区的训练,设立特定目标,全身心的关注和有意识的行动,并进行及时的行为反馈和调整。最终成为该领域的高手。

  在学习和成长的过程中,要设定明确的目标,并找到合适的导师,在落地执行的过程中,能及时收到反馈,知道哪些方面做得好,哪些方面还需要改进。并且要找到共同学习的人,这样可以更容易坚持下去。要敢于跳出舒适区,并保持专注和聚焦。保持并增强前进的动机,强化前进的理由,弱化停下来的理由。

  总而言之,从产品新手到行业大牛,不能单靠个人独自前行。需要找到导师,找到志同道合的人,这样才能够走得更远、更稳、更久。

四、职业心法篇:6 条职场感悟助你少走弯路(1)入对行,跟对人

  入对行很重要。如果有机会,新兴行业是最好的选择方向。当然,即使不是新兴行业,只要选择一个未来会持续存在、市场规模较大的行业,成为这个领域的顶级专家,也有不错的发展前景和机会。

  跟对人是指入行后要跟一位好领导、好老师,这对个人发展非常重要。所谓“好”的标准,不是他让你少干活多拿钱,而是具备以下这四点:好领导要有宽广的心胸;领导要愿意从下属的角度来思考问题;领导愿意给下属提供成长的机会;领导敢于承担责任。

(2)行动比目标更重要

  我们常常会给自己设定很多目标和计划,但是往往写完就忘记了。其实,重要的并不是计划多完美,而是执行是否到位。

  完成比完美更重要,先去做,哪怕最初做得不够完美,像一堆烂泥也可以,然后再不断去完善、优化。

  例如,每周坚持写一篇专业方面的文章,坚持3年,就能超过90%的人;坚持5年、10年,就能超过99%的人。通过持续的行动和积累,才能取得真正的进步和成就。

(3)不要在奋斗的年纪选择安逸

  俗话说“练功趁年轻,补漏趁天晴”。如果年轻的时候过于安逸,没有吃过苦,没有经历过困难和挫折,到了四五十岁的时候,一旦遇到失业、公司经营危机等问题,就会非常被动、痛苦和难受。

  所以,要趁着现在还有一份不错的工作,趁着自己还年轻、有精力,去沉淀自己,提升自己的能力,为未来可能出现的职业危机做好准备,让自己在未来有更多的选择和机会。

(4)要为“遇到难关”而欣喜

  职业生涯是一场长达40年的马拉松,其中前15年主要是打基础阶段。这个过程,我们会遇到各种困难和挑战,这是非常正常的事情。每次遇到困难,都会有人放弃,如果你能够坚持下去,往往就能抵达成功的彼岸。

  因此,要以积极的心态看待困难,把困难当作成长和进步的机会,为“遇到难关”而欣喜,因为这正是你超越他人的机会。

(5)最重要的是让自己变得更好

  不要把太多时间浪费在无效的社交和人脉拓展上。相反,应该利用这些时间来提升自己,让自己变得更优秀。当你成为一束光,能够照亮别人时,别人自然会被你吸引,主动来结识你。

  同时,要抓住机会走出去,多与优秀的人接触,向他们学习和看齐,然后努力让自己成为像他们那样的人。通过不断提升自己,才能在职场中立于不败之地。

  (6)专注优势,而不是弥补短板

  弥补短板是一条最难走的路。我们需要将更多的时间和精力用在关注自己的长板上。这样可以建立起一个最基本的起点:自信心。有了自信心,做事的风格和态度都会发生积极的变化。专注于自己的优势,发挥自己的长处,才能在职场中脱颖而出,取得更好的成绩。

五、总结回顾(1)行业与岗位篇:10 大新兴赛道与高潜产品岗

  在面对职业规划和转型的关键阶段,如果有机会,尽量向新兴行业和新兴产品岗位发展。但要注意的是,不要频繁更换行业和岗位,而是要选择一个行业、岗位,深耕下去,成为该领域的专家。

(2)能力进阶篇:从产品新手到资深专家成长路径

  从产品助理到产品经理,再到高级产品经理、产品专家和资深专家,我们需要明确自己的目标,通过刻意练习和时间的积累,不断提升自己的能力,最终成为行业大牛。

(3)晋升决策篇:从产品经理到总监的路径选择

  很多人在职场中漫无目的地四处跳槽,或者停留在没有意义的岗位上,似乎无法摆脱这种恶性循环。他们需要一份清晰的职业规划来指引方向。

  最好的方式是选择一个有前景的行业,找一家好公司,深耕下去,伴随公司的发展,实现自己的成长和晋升。很多问题,如果你当下不解决,未来还是会反复出现。因此,遇到问题时,要以积极的心态去面对、接纳并解决。

(4)职业心法篇:6 条职场感悟助你少走弯路

  入对行,跟对人,这是职业发展的基础。大多数人的目标很多,但行动不够,要先去做,完成比完美更重要。不要在奋斗的年纪选择安逸,要抓住年轻时的机会,努力提升自己。

  要为“遇到难关”而欣喜,因为困难是成长的机会。最重要的是让自己变得更好,而不是将时间浪费在无效社交上。专注优势,而不是弥补短板,弥补短板往往是一条最难走的路。

  作者:刘之恒,微信公众号:产品经理之路

  本文由作者@刘之恒 原创/授权发布于人人都是产品经理,未经许可,禁止转载。

  题图来自Unsplash,基于 CC0 协议。

本文标题:产品经理职业规划全指南:从新手到行业大牛
本文链接:http://www.hniuzsjy.cn/wenwang/JfJ.html
声明:本站所有文章资源内容,如无特殊说明或标注,均为采集网络资源。如若本站内容侵犯了原著者的合法权益,可联系本站删除。
推荐度: 产品经理职业规划全指南:从新手到行业大牛 产品经理职业规划全指南:从新手到行业大牛2 产品经理职业规划全指南:从新手到行业大牛3 产品经理职业规划全指南:从新手到行业大牛4 产品经理职业规划全指南:从新手到行业大牛5